Ø驱动电路示意:
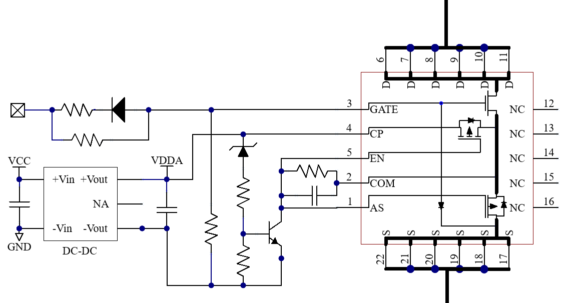
•如图1所示,驱动电路由栅极驱动器、电阻和磁珠组成。通过调节驱动电阻 RGon 减少 Ig;从而减小 di/dt、dv/dt,减少寄生参数对引发的振荡,改善电路的 EMI 特性;
•驱动电路中加入;磁珠 FB,减少功率回路对栅极的干扰;但增大 RGon 和 FB 也带来开关损耗的增加,RGon 和 FB的取值需要兼顾开关速度、开关损耗、开关过程中的电压电流的振荡,以及电磁兼容等多方面因素。
1 GaN HEMT的器件结构及工作原理
GaN HEMT器件的结构目前主要有耗尽型(Depletion mode,D-mode)和增强型(Enhancement mode,E-mode)。增强型GaN HEMT又分单体GaN和Cascade GaN(共栅共源)。
2 耗尽型GaN HEMT
耗尽型GaN HEMT的器件结构如图1所示。耗尽型GaN HEMT采用Si材料作为GaN HEMT的基片,在Si基片基础上生长出高阻性的GaN晶体层,即氮化镓通道层(GaN channel)。一般在GaN层和Si衬底层之间添加氮化铝(AIN)绝缘层作为氮化镓缓冲层(GaN buffer),将器件和衬底隔离开来。AlGaN层存在GaN层和栅极(G)、源极(S)和漏极(D)之间;AlGaN层和GaN层之间可以产生具有高电子迁移率、低电阻特性的二维电子气(Two-Dimensional Electron Gas,2DEG),且它的浓度随AlGaN厚度先线性增加,然后达到饱和。
与Si传统器件不同,耗尽型GaN HEMT由于氮化物极强的极化效应,AlGaN/GaN异质结可以通过自发极化和压电极化效应在其界面形成很高浓度2DEG导电沟道,在零栅压下,器件处于导通状态。因此往往需要负压关断。耗尽型GaN HEMT不同于Si MOSHEMT的是,由于其栅极下方不存在与S极连接的P型寄生双极性区,因此没有寄生体二极管,故而器件开关损耗小、具有对称的传导特性。因此GaN HEMT可由正栅源电压VGS或正栅漏电压VGD驱动。
3 增强型GaN HEMT
对于耗尽型GaN HEMT,要关断器件,必须加负栅压。这意味着电路中一旦有耗尽型GaN HEMT,就会增加栅极驱动设计的复杂性,而且易发生误导通,有直通的潜在威胁,使电路稳定性和安全性降低。增强型GaN HEMT则相反,只有加正偏压才会导通,减小了电路复杂性,稳定性和安全性也较好。目前,增强型GaN HEMT主要是在耗尽型高电子迁移率晶体管(Gallium Nitride High Electron Mobility Transistor,GaN HEMT)结构的基础上改进而成。目前主要的增强型GaN HEMT结构方案包括:P型栅、凹槽栅、Cascode结构等。
4 P型栅结构
有很多学者研究P型栅结构的GaN HEMT,如图2所示[1-2]。与耗尽型不同的是,P型栅结构是在AlGaN势垒层上生长了一个带正电的P型GaN栅极,如图2中的P-GaN层。P型GaN层可以拉升AlGaN势垒层的能带,起到耗尽2DEG的作用,以实现常断特性。当施加足够的正VGS时,使栅源电压大于阈值电压,P-GaN层的内电场被削弱,2DEG浓度上升,形成导通沟道,GaN HEMT器件导通。随着VGS的降低且小于阈值电压,沟道又逐渐关闭,GaNHEMT器件关断。因此,这种结构主要是通过控制P型栅极势垒的电位,升降AlGaN势垒层的能带,使2DEG的浓度改变来实现对GaNHEMT器件的通断控制。
文献[3]在P型栅结构的基础上,采用在P-GaN层上沉积TiN金属,形成三层掩膜的栅极结构,从而实现肖特基接触,如图3所示。这种结构存在栅极场板,可增加高压应用场板设计的灵活性。实验证明,这种结构具有低栅极电阻、降低高漏源电压VDS时的导通电阻RDS-ON等优势,且相比采用欧姆接触的P-GaN结构,此结构降低了栅极漏电流。
5 凹槽栅结构
凹槽栅[4]结构如图4所示,此结构通过电感耦合等离子体(Inductively Couple Plasma,ICP)干法刻蚀技术刻蚀掉栅极下方区域一定厚度的AlGaN势垒层,当AlGaN势垒层厚度减薄到一定程度时,沟道内的2DEG浓度会足够低[5]。凹型栅极下方的整个AlGaN势垒层被去除,栅极下的2DEG消失,栅极金属下沉积了Al2O3膜作为栅极电介质,可防止由于器件尺寸越来越小而引发严重栅极漏电流、击穿电压过低等问题。在零栅压下,2DEG浓度小到可以忽略,器件处于关断状态。只有施加正栅压后,导电通道才会恢复,实现器件导通,即实现增强型特性。但除去栅极下方的势垒层,AlGaN势垒层其他区域的未被减薄,2DEG浓度保持原有水平。因此,凹槽栅技术制成的GaN HEMT在饱和电流和跨导方面较有优势。
6 Cascode结构
Cascode结构是由高压耗尽型GaN HEMT和低压增强型Si MOSHEMT(金属氧化物半导体场效应晶体管)级联构成的,如图5所示。
从结构可知,当器件不加栅压且漏源电压大于零时,工作在正向阻断模态;当栅压大于Si MOSHEMT的阈值电压时,器件正向导通;一旦Si MOSHEMT反向导通,器件将工作在反向导通模态。又因为Si MOSHEMT的漏源电压Vds_Si给GaN HEMT的栅源电压Vgs_GaN提供负偏置电压,因此控制Si MOSHEMT的通断即可控制GaN HEMT的通断。当然,这种结构由于引入了硅基器件,因此对封装的要求较高,体积也较大。
与其他结构GaNHEMT相比,Cascode GaNHEMT的结构,电压等级较高、驱动电压范围较宽,但对dv/dt和di/dt敏感,特别是在高频时,共源电感过大[6]可能会使器件损坏。Andrew等人通过将智能栅极驱动与Si MOSHEMT集成,驱动耗尽型GaN HEMT,形成智能Cascade GaNHEMT,如图6所示。该智能Cascade GaNHEMT内置电流检测、可调输出电阻、可调电流检测率和智能数字控制[7]。实验表明,此改进的Cascode结构通过利用动态开关技术,可以减少栅极振荡、降低高电压和电流转换速率、解决dv/dt和di/dt问题,优化EMI。
7 直驱结构1
外围配置滤波、系统电源电压检测等功能,最低配置电容*2+电阻*6+Zener+diode共10颗元件,6种功能引脚,除G、D、S外,还有使能、电源、启动、开尔文S等引脚,可以兼容常规的MOS驱动器,外部需要增加低压检测电路。相对于cascode,这种直驱方式损耗小适用的频率更高。
   
8 直驱结构2
TI为代表的内部使用芯片集成buck-boost及保护功能需要输出特定信号,共计需要13阻容、二极管等元件,外围器件较多,需要匹配TI专用的隔离驱动器,ISO77X1F系列,可以处理芯片的特殊信号。这种方式的直驱同样是适用于高频应用,有IC的加持芯片的稳定性更高,但是设计复杂。
一、绝对最大额定参数
1、VDS 表示漏极与源极之间所能施加的最大电压值。
2、VGS 表示栅极与源极之间所能施加的最大电压值。
3、ID 表示漏极可承受的持续电流值,如果流过的电流超过该值,会引起击穿的风险。
4、IDM 表示的是漏源之间可承受的单次脉冲电流强度,如果超过该值,会引起击穿的风险。
5、EAS 表示单脉冲雪崩击穿能量,如果电压过冲值(通常由于漏电流和杂散电感造成)未超过击穿电压,则器件不会发生雪崩 击穿,因此也就不需要消散雪崩击穿的能力。EAS标定了器件可以安全吸收反向雪崩击穿能量的高低。
6、PD 表示最大耗散功率,是指器件性能不变坏时所允许的最大漏源耗散功率,使用时要注意器件的实际功耗应小于此参数并留有一定余量,此参数一般会随结温的上升而有所减额。(此参数靠不住)
7、TJ, Tstg ,这两个参数标定了器件工作和存储环境所允许的结温区间,应避免超过这个温度,并留有一定余量,如果确保器件工作在这个温度区间内,将极大地延长其工作寿命。
二、额定电流
ID(DC) : 漏极允许通过的最大直流电流值,此值受到导通阻抗、封装和内部连线等的制约TC=25℃ (假定封装紧贴无限大散热板)
ID(Pulse) : 漏极允许通过的最大脉冲电流值,此值还受到脉冲宽度和占空比等的制约。
三、热阻
热阻表示热传导的难易程度,热阻分为沟道-环境之间的热阻、沟道-封装之间的热阻,热阻越小,表示散热性能越好。
热阻是材料抵抗热能流动的能力,由半导体晶片消耗的功率被转换成热量,其被传送到封装,并且最终通道散热片或其他导热材料释放到环境空气中,而消耗功率PD产生热能导致元件温度(ΔT)的增加导致元件温度,(ΔT)可以计算为ΔT= Rth×PD。
Rth是定义ΔT和PD之间关系的常数,该常数称为热阻。
四、静态参数
1、 V(BR)DSS
这个参数是有条件的,这个最小值60V是在Tj=25℃的值,也就是只有在Tj=25℃时,器件FET上电压不超过60V才算是工作在安全状态。
V(BR)DSS是正温度系数,如果电源用在寒冷的地方,环境温度低到-40℃甚至更低的话,V(BR)DSS值<56V,这时候60V就已经超过器件FET耐压了。
所以在器件FET使用中,我们都会保留一定的VDS的电压裕量,其中一点就是为了考虑到低温时器件FET V(BR)DSS值变小了,另外一点是为了应对各种恶例条件下开关机的VDS电压尖峰。
2、VGS(th) 表示的是器件的开启电压(阈值电压),对于N器件,当外加栅极控制电压 VGS超过 VGS(th) 时,N器件就会导通。
3、IGSS 表示栅极驱动漏电流,越小越好,对系统效率有较小程度的影响。
4、IDSS 表示漏源漏电流,栅极电压VGS=0、VDS 为一定值时的漏源漏流,一般在微安级。
5、RDS(ON) 表示器件的导通电阻,一般来说导通电阻越小越好,其决定器件的导通损耗,导通电阻越大损耗越大,器件温升也越高,在大功率电源中,导通损耗会占器件整个损耗中较大的比例。
6、gfs 表示正向跨导,反映的是栅极电压对漏源电流控制的能力,gfs过小会导致器件FET关断速度降低,关断能力减弱,过大会导致关断过快,EMI特性差,同时伴随关断时漏源会产生更大的关断电压尖峰。
1、Ciss 表示输入电容,Ciss=Cgs+Cgd,该参数会影响器件的开关时间,该值越大,同样驱动能力下,开通及关断时间就越慢,开关损耗也就越大。
Qg、Qgs、Qgd、td(on)、tr、td(off)、tf 这些参数都是与时间相互关联的参数。开关速度越快对应的优点是开关损耗越小,效率高,温升低,对应的缺点是EMI特性差,器件FET关断尖峰过高。
3、电容特性说明:
Ciss=Cgd+Cgs, Coss=Cgd+Cds, Crss=Cgd。
Ciss, Coss, Crss的容值都是随着VDS电压改变而改变的。
4、Qg , Qgs , Qgd特性
栅极电荷可分为三种:
器件FET的Qg可以理解为:当G级电容充至多少电荷时,器件FET才能有效打开;放电至多少电荷时, 器件FET才会有效关断,所以Qg就存在一个充放电的时间,这个时间会影响到器件的开关速度。
开关频率大的话,Qg还是小一些好,影响开关的速度。空载时结电容大,开关过程的损耗多。
器件FET切换动作过程可以说是一种电荷移动现象。由于栅极完全是由绝缘膜覆盖,其输入阻抗几乎是无限大,完全看输入电容量的充放电动作来决定切换动作的状态。
b. t1-t2时刻,Cgs一直在充电,在t2时刻,Cgs充电完成,同时Id达到所需要的数值,但是Vds并没有降低;
c. t2-t3时刻,VDS开始下降,Cgs充电完成,而且Vgs始终保持恒定,此时主要对Cgd充电,此段时间内,Cgd的电容值变大,在t3时刻Cgd充电完成,通常这个时间要比t1-t2长很多;
d. 在t3-t4时刻,t3时刻Cgd和ICgsE已经充电完成,VGS电压开始上.升直到驱动IC的最高直流电压。所以图中(Qgd+Qgs)是器件开关完全打开所需要的最小电荷量。
IS、ISM这些参数如果过小,会有电流击穿风险。
VSD、trr如果过大,在桥式或LCC系统中会导致系统损耗过大,温升过高。
Qrr该参数与充电时间成正比,一般越小越好。
反向恢复时间trr & 反向恢复电荷Qrr:由于内部寄生二极管可视为一种电容器,所以寄生二极管从导通切换到关断状态会储存少量电荷(下图红色区域即为Qrr),而电荷量完全释放出需耗费一段时间,此时间就是trr。
        
SOA意为“安全工作区”指电源在运行时异常的大电流和电压同时叠加在器件FET上面,造成瞬时局部发热而导致的破坏模式。或者是芯片与散热器及封装不能及时达到热平衡导致热积累,持续的发热使温度超过氧化层限制而导致的热击穿模式。
SOA各个线的参数限定值可以参考KST3415。
受限于最大额定电流及脉冲电流。
受限于最大节温下的RDSON。
受限于器件最大的耗散功率。
受限于最大单个脉冲电流。
击穿电压BVDSS限制区。
| 产品图片 | 名称 | 类别 | 描述 | 查看 | 
|---|
 江苏镓宏半导体有限公司
            江苏镓宏半导体有限公司
            江苏镓宏半导体有限公司(原徐州金沙江半导体有限公司)成立于2021年,项目发起人为氮化镓领域(GaN HEMT、氮化镓HEMT等GaN 功率晶体管器件,以及氮化镓外延片、氮化镓应用技术)领军人物, 以业内领先的氮化镓功率器件和其全新应用为拳头产品,充分发挥国际领先的6-8寸硅基氮化镓功率器件全套生产制造技术的优势,汇集供应链资源、核心技术、产品制造、核心客户、资本市场和地方政府支持等关键资源,组织筹建新型的IDM产品平台,助力中国在第三代半导体产业领域的跨越式发展。
